碧桂园集团广东腾越建筑工程有限公司 2021届校园招聘简章

发布时间:2020-09-15 作者: 浏览次数:790

一、集团简介

碧桂园是中国新型城镇化进程的身体力行者,是全球绿色生态智慧城市的建造者,不仅为超 1100 个城镇带来现代化的城市面貌,还首创立体分层现代都市建筑——森林城市,被《福布斯》评为“影响世界未来的5座城市”之首。

如今,有超过 400 万业主选择在碧桂园安居乐业。进入工业4.0的时代,随着建筑机器人的加入,碧桂园以工匠精神反复推敲的高性价比房子,在安全、美观、经济、适用和耐久上将得到 全面提升。高科技打造的智慧社区,让碧桂园始终保持世界一流的小区服务水平。碧桂园项目会 一直是所在城市的亮丽风景线和名片:园林景观、生活广场使当地人民流连忘返,会所、物业服 务令人生活舒适、安全。

科学技术是第一生产力,智能制造大有可为。作为一家拥有近 20 万名员工,1300 多名博士 的企业,碧桂园投入巨资,建机器人谷,延请顶尖人才,做好孵化器,成立研发团队,把最先进 的科研成果转化成实用又物美价廉的高科技产品,让人们的生活更美好,助力国家科技进步,造福全人类。

碧桂园引入世界一流的农业生产技术、设备,同时利用机器人研发优势,布局农业全产业链,并通过对碧桂园的社区及全社会进行零售,与农民共享现代农业发展的红利,帮助农民增收致富,同时以较低的价格,为每一个家庭生产和提供安全、好吃、实惠、丰富的农产品及常用生活用品。

精准扶贫和乡村振兴也是碧桂园的主业之一。为此,碧桂园不懈创造社会价值和经济价值。立业至今,碧桂园创始人及集团累计参与社会慈善捐款已超 48 亿元,并主动承担起全国 9 省 14 县的精准扶贫和乡村振兴工作,正帮助近 34 万农村贫困人口脱贫致富。

作为一家自 2007年就已在香港上市的恒生指数成分股公司、世界五百强企业,碧桂园在 2018 年的纳税额已超 625 亿元人民币。作为一家有良心、有社会责任感的阳光企业,碧桂园将为人类社会的进步而不懈努力。

 二、公司简介 

广东腾越建筑工程有限公司(以下简称广东腾越)是碧桂园集团旗下的二级法人公司,外商独资企业,是碧桂园集团新建造体系的先行者,是国家倡导的装配式建筑施工的践行者,是政府与社会资本合作的参与者。

公司注册资金 52 亿人民币,具备房屋建筑施工总承包壹级、市政公用工程施工总承包壹级、 机电工程施工总承包壹级等资质。拥有员工近 11000 人,其中一级注册建造师 605 人,二级注册 建造师 233 人,中高级工程师 732 人,各类专业技术人员 8000 多人。2019 年,施工产值超过 300亿人民币。

1984 年公司初创,为碧桂园前身;2003 年 7 月,广东腾越建筑工程有限公司挂牌成立; 2007 年,随碧桂园集团整体上市(股票代码:HK2007);2011 年,全面深化改革,实施内部 业务市场化;2013 年开始布局全国,并走向海外;2015 年,收购广东龙越(全资子公司),参与外部市场;2016 年,强化区域经营,加快组建区域公司和专业公司, 目前下属分公司达 22家,专业公司 6 家;2019 年收购广东博越智慧建造科技有限公司、深圳博建智慧建造科技有限公司等。

三、招聘职位

1.施工管理类

岗位说明主要负责施工现场进度管理、安全管理、质量管理、资料管理、技术管理、测量管理等工作。

岗位要求:(1)2021 届优秀本科毕业生及硕士毕业生

2)土木工程、安全工程、工程管理、岩土工程、测量工程等相关专业

3)在校成绩优异并有丰富的社团经验者优先

2.商务合约类 

岗位说明:主要负责公司各项商务管理工作的开展,包括招投标、成本管理、项目预结算等。

岗位要求:(1)2021 届优秀本科毕业生及硕士毕业生
2)工程造价、工程管理、土木工程等相关专业

3)在校成绩优异并有丰富的社团经验者优先

3.材料设备类

岗位说明:主要负责现场材料的采购、收发、成本管理等工作;现场设备的维护、调度及安全管理等工作。

岗位要求:(1)2021 届优秀大专毕业生及本科毕业生

2)建筑材料管理机械制造及自动化、物流管理、建筑工程技术、房屋建筑等相关专业

3)在校成绩优异并有丰富的社团经验优先

4.人力行政类

岗位说明:主要负责公司各级组织的人力资源及行政管理工作。

岗位要求:(1)2021 届优秀本科毕业生及硕士毕业生

2)人力资源管理、行政管理、劳动与社会保障、心理学、公共事业管理、工商管理、汉 语言文学、法学等管理类相关专业

3)在校成绩优异并有丰富的社团经验者优先

5.财务管理类

岗位说明:主要负责公司财务资金管理工作。

岗位要求1)2021 届优秀本科毕业生及硕士毕业生

2)财务管理、会计学、审计学、税务学等相关专业本科及以上学历

3)在校成绩优异并有丰富的社团经验者优先

6.法务管理类

岗位说明:主要负责公司法律风险控制、合同评审、审计督查、诉讼案件等管理工作。

岗位要求:(1)2021 届优秀本科毕业生及硕士毕业生

2)法学、审计学等相关专业

3)在校成绩优异并有丰富的社团经验者优先

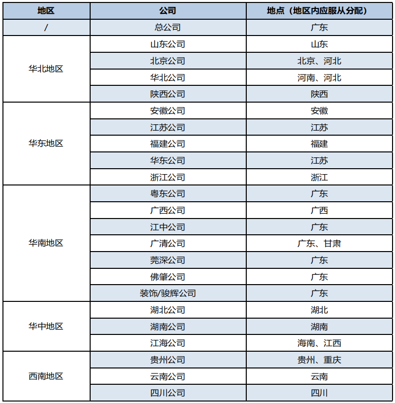
四、工作地点

 

五、联系方式

联系地址:山东省青岛市崂山区株洲路 20 号海信创智谷 A 座 16F 广东腾越山东公司

人:贾先生

联系电话:0532-81922517、13793232972